This is an old revision of the document!
Weather System
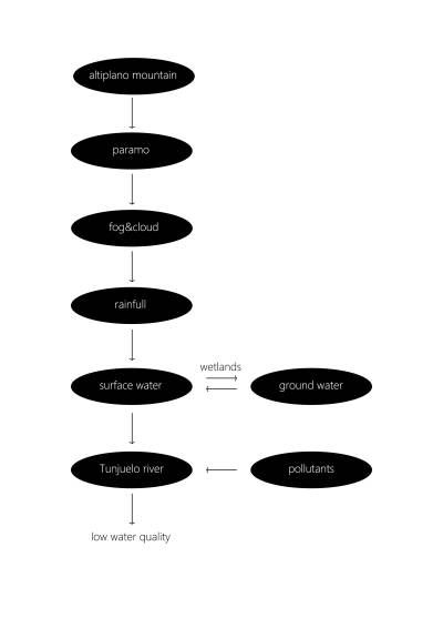
Relationship between the parts of a weather system(author,2025)
Altiplano—paramo—fog/cloud: According to Luteyn (1999), “This vegetation type is scattered along the crests of the highest mountain ranges or on isolated mountaintops between about 3000 meters (m) and 5000 m, like islands in a sea of forest.” The Andes Mountains provide ample conditions for paramo growth, while paramo, in turn, traps clouds and fog, thus influencing the Andean environment: “vegetation structure increases cloud-water deposition by reducing wind speed.” (Luteyn, 1999) This forms a bidirectional climate–vegetation feedback.
Fog/cloud—rainfall: Increased cloud and fog levels lead to increased rainfall.
Rainfall—surface water: Rainfall is the primary source of surface water.
Surface water—ground water: Surface water is linked to wetlands; during the dry season, surface water draws water from ground water; during the rainy season, ground water draws water from surface water.
Surface water—Tunjuelo river: The Tunjuelo river is a tributary of surface water.
Pollutants—Tunjuelo river: According to Garzón & Flórez (2022), “As can be seen, the majority of results fluctuate between regular and acceptable status. Meanwhile, the stations located close to the wastewater treatment plants (WWTP) from the municipalities of Choconta, Suesca, Gachancipa, Tocancipa, and Rio Negro registered an index quality between poor and very poor. These results denote an incomplete or insufficient capacity of the WWTPs, whose spills may endanger aquatic ecosystems and human welfare.” The Bogota River and its tributaries have been found to have very poor water quality.
Reference Garzon,C. and Florez,S.(2021)' Aerial Photographs Uncover Bogotá’s Indigenous Hydraulic System'Available at:https://eos.org/articles/aerial-photographs-uncover-bogotas-indigenous-hydraulic-system
Díaz-Casallas,D., Castro-Fernández,M.,Bocos,E., Montenegro-Marin,C., Crespo,R.(2019)'2008–2017 Bogota River Water Quality Assessment Based on the Water Quality Index'Available at:https://www.mdpi.com/2071-1050/11/6/1668
EJECUTIVO,R.(2006)'PLAN DE ORDENACIÓN Y MANEJO DE LA CUENCA HIDROGRÁFICA DEL RÍO BOGOTÁ' Available at:https://repositorio.gestiondelriesgo.gov.co:8443/bitstream/handle/20.500.11762/22595/11-1-POMCA-RIO-BOGOTA.pdf?sequence=1&isAllowed=y
Luteyn,J., 'Back to Páramo Flora Home' Availavle at: https://www.mobot.org/mobot/research/paramo_ecosystem/introduction.shtml
